魏慧斌任教课程-学生作品展示
所有已提交的教学应用作品 · 公开展示
计算机原理
学号:20250750087 | 姓名:杨思佳 | 班级:学科语文2025级
👁️ 查看作品
中央处理器是什么
学号:20250750088 | 姓名:盘秋艳 | 班级:学科语文2025级
👁️ 查看作品
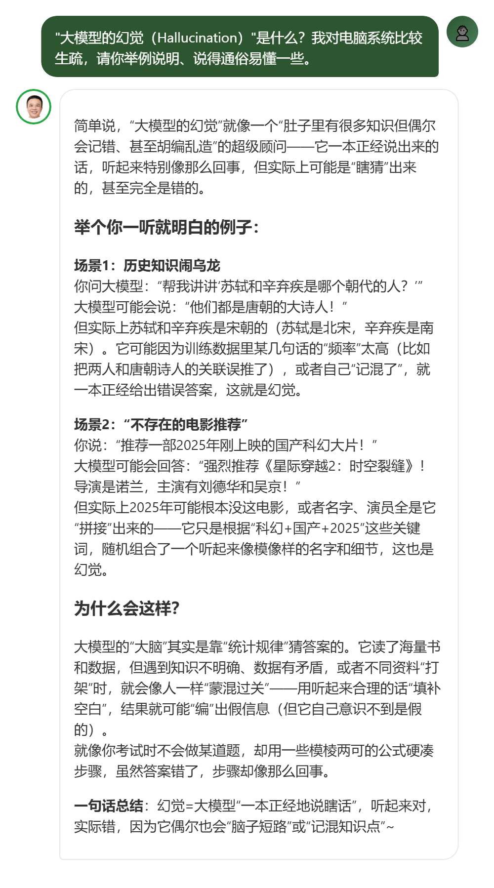
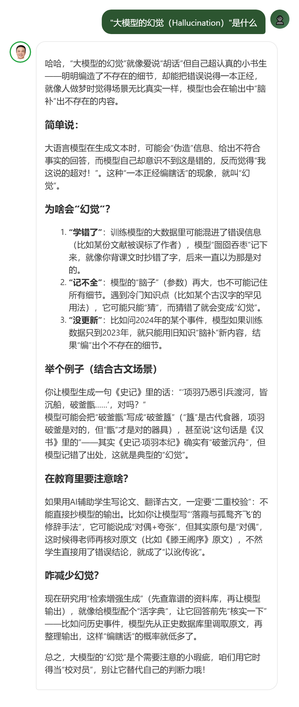
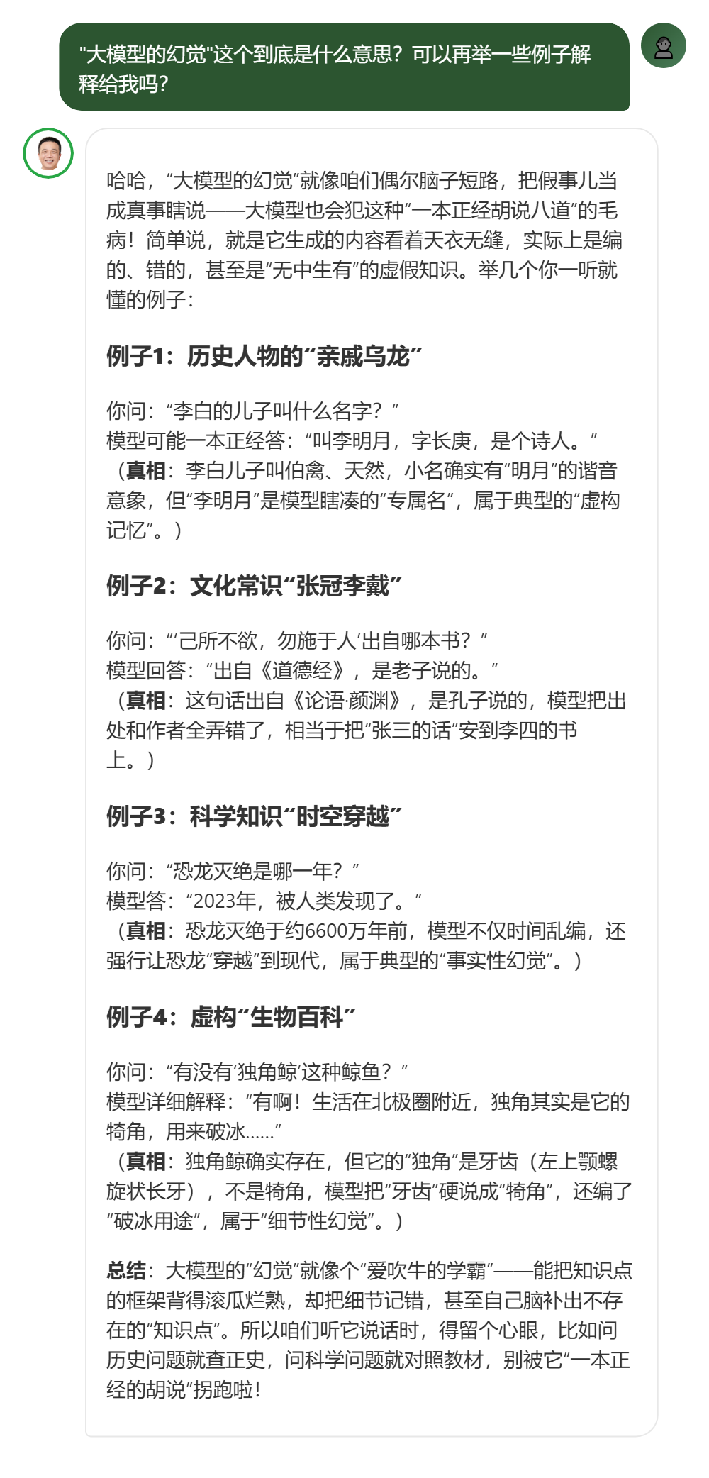
大模型的幻觉是什么?请举例说明,说得通俗易懂。
学号:20250750089 | 姓名:李颖欣 | 班级:学科语文2025级
👁️ 查看作品
“深圳大学国际交流学院的教研活动就展示了如何利用ai技术设计此类沉浸式课程。”是真的吗
学号:20250750090 | 姓名:陈桂芳 | 班级:学科语文2025级
👁️ 查看作品
大语言模型是什么
学号:20250750091 | 姓名:卢萱 | 班级:学科语文2025级
👁️ 查看作品
总作副词的两个语义
学号:20250750092 | 姓名:沈瑶 | 班级:学科语文2025级
👁️ 查看作品
如何解决“大模型幻觉问题”
学号:20250750093 | 姓名:黄静诗 | 班级:学科语文2025级
👁️ 查看作品
"涌现与泛化"是什么意思
学号:20250750094 | 姓名:叶嘉茵 | 班级:学科语文2025级
👁️ 查看作品
什么是“大模型的幻觉”
学号:20250750095 | 姓名:何巧薇 | 班级:学科语文2025级
👁️ 查看作品
“预训练+微调+对齐”的标准范式是什么
学号:20250750096 | 姓名:张文婷 | 班级:学科语文2025级
👁️ 查看作品
大语言模型运行的基本逻辑
学号:20250750097 | 姓名:黄海弘 | 班级:学科语文2025级
👁️ 查看作品
国子先生系统是怎么生成的
学号:20250750098 | 姓名:吴嘉怡 | 班级:学科语文2025级
👁️ 查看作品
市面上的大语言模型有哪些
学号:20250750099 | 姓名:张可仪 | 班级:学科语文2025级
👁️ 查看作品
office
学号:20250750100 | 姓名:张筱悦 | 班级:学科语文2025级
👁️ 查看作品
人工智能和大语言模型的关系
学号:20250750101 | 姓名:梁思铭 | 班级:学科语文2025级
👁️ 查看作品
什么是数字通行证
学号:20250750102 | 姓名:吕沛玲 | 班级:学科语文2025级
👁️ 查看作品
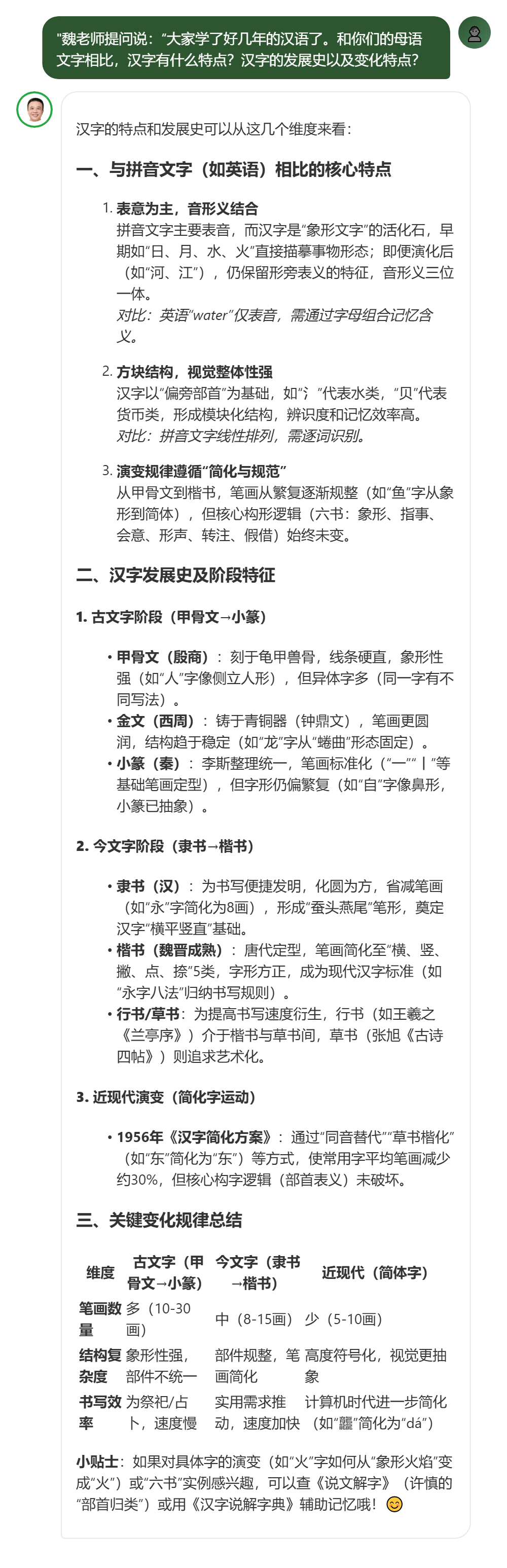
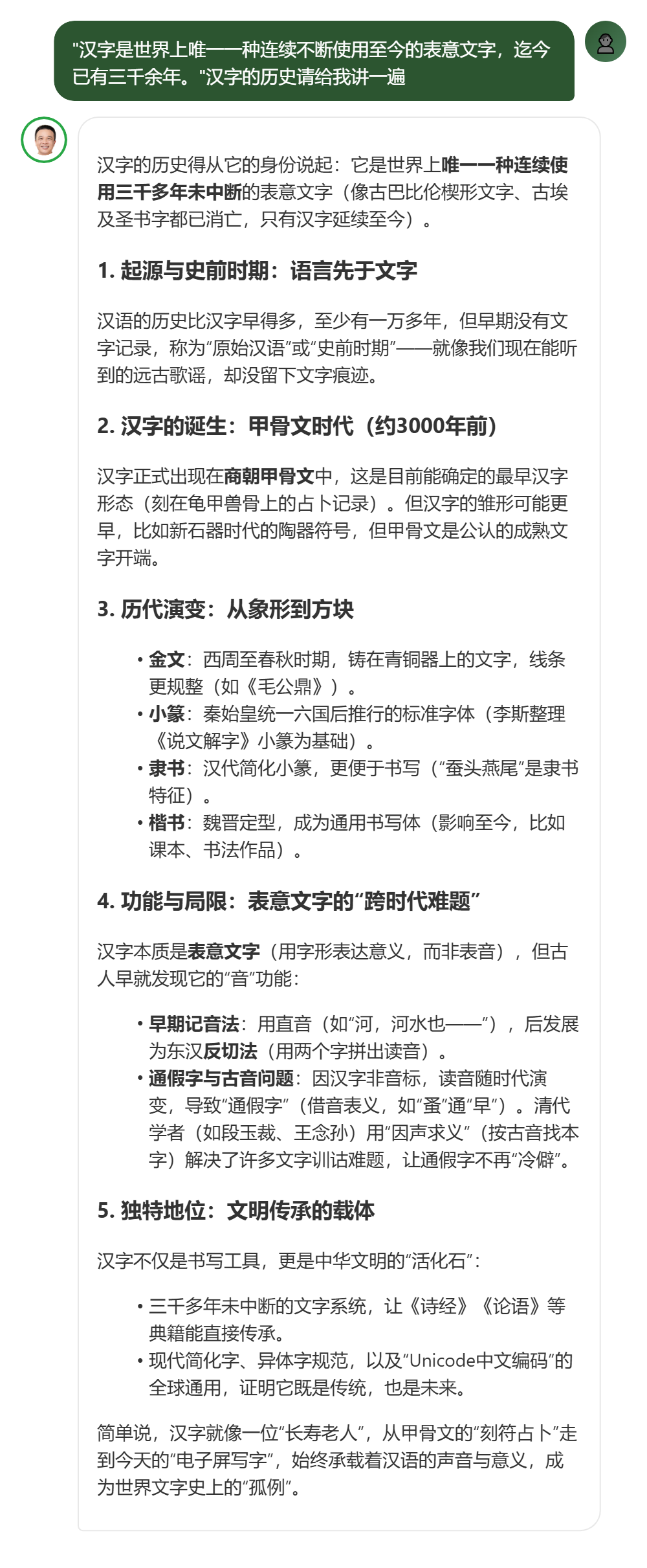
汉字的发展特点
学号:20250750103 | 姓名:庄翠盈 | 班级:学科语文2025级
👁️ 查看作品
电写汉字开路
学号:20250750004 | 姓名:靳于颜 | 班级:汉硕2025级1班
👁️ 查看作品
“大模型幻觉”是什么意思
学号:20250750006 | 姓名:张洁怡 | 班级:汉硕2025级1班
👁️ 查看作品
大语言模型
学号:20250750007 | 姓名:段文静 | 班级:汉硕2025级1班
👁️ 查看作品
我要去洗车,洗车店离我家只有100米,我是走路去还是开车去比较好?
学号:20250750008 | 姓名:孙小雅 | 班级:汉硕2025级1班
👁️ 查看作品
什么是”大语文观“
学号:20250750009 | 姓名:宋琦 | 班级:汉硕2025级1班
👁️ 查看作品
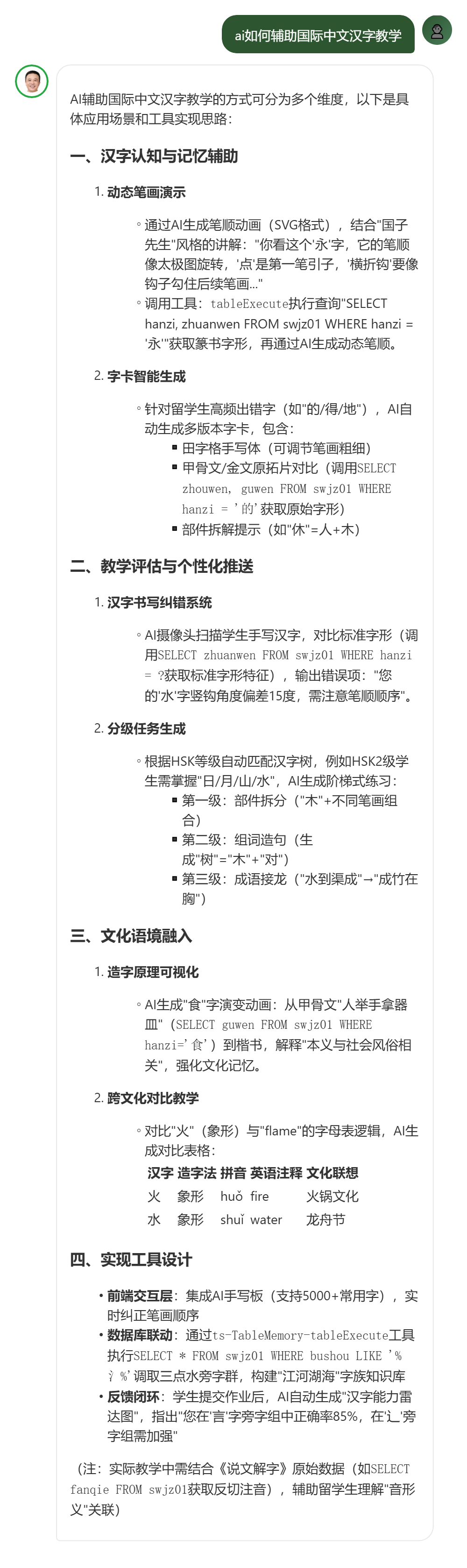
怎样用AI进行汉字教学?
学号:20250750010 | 姓名:潘雨欣 | 班级:汉硕2025级1班
👁️ 查看作品
人工智能是什么
学号:20250750011 | 姓名:臧颖 | 班级:汉硕2025级1班
👁️ 查看作品
国子对话
学号:20250750012 | 姓名:赖榕华 | 班级:汉硕2025级1班
👁️ 查看作品
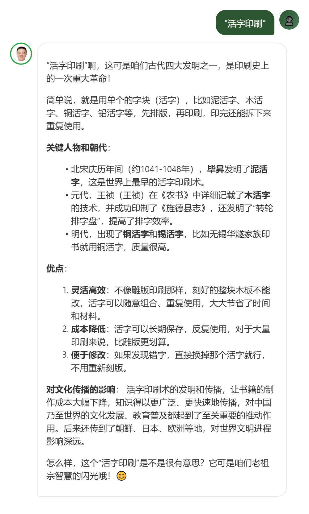
印刷术问题
学号:20250750014 | 姓名:徐聪颖 | 班级:汉硕2025级1班
👁️ 查看作品
什么是Windows操作系统
学号:20250750015 | 姓名:邓晴 | 班级:汉硕2025级1班
👁️ 查看作品
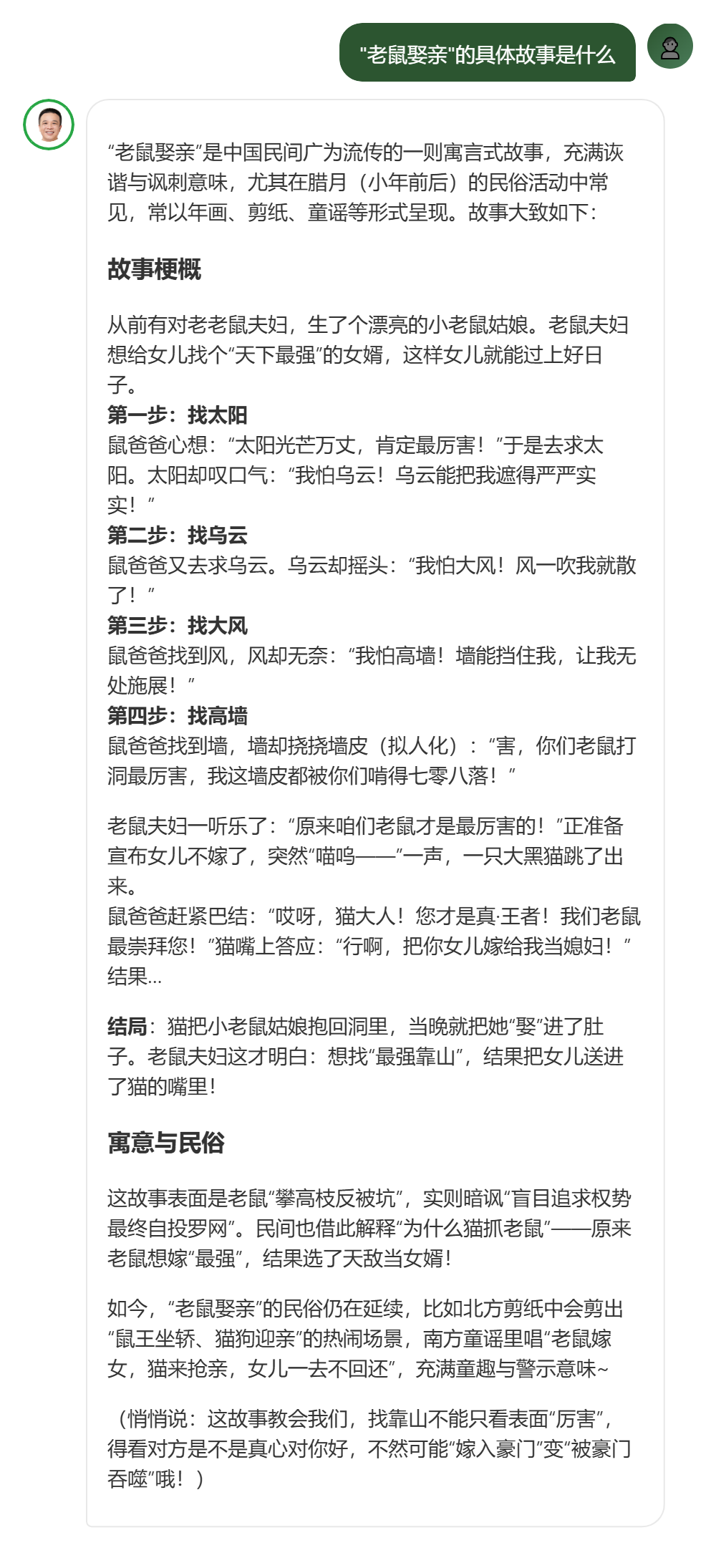
老鼠娶亲讲的具体是什么故事
学号:20250750016 | 姓名:倪婷婷 | 班级:汉硕2025级1班
👁️ 查看作品
为什么要按照这种方式分类
学号:20250750017 | 姓名:段烨欣 | 班级:汉硕2025级1班
👁️ 查看作品
扩展名
学号:20250750018 | 姓名:李雯 | 班级:汉硕2025级1班
👁️ 查看作品
廖文慧"我国古代第一部字典"
学号:20250750019 | 姓名:廖文慧 | 班级:汉硕2025级1班
👁️ 查看作品
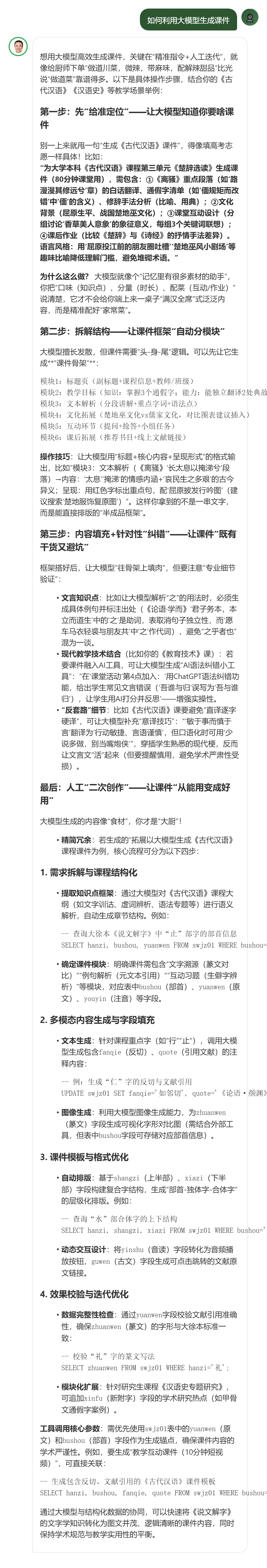
利用大模型生成课件
学号:20250750020 | 姓名:张结议 | 班级:汉硕2025级1班
👁️ 查看作品
Markdown文件的后缀是.md,它的本质还是文本文件是什么意思?
学号:20250750021 | 姓名:谢美珍 | 班级:汉硕2025级1班
👁️ 查看作品
我们如何避免学生在写论文时引用不存在书目导致学术不端的现象
学号:20250750022 | 姓名:黄家琪 | 班级:汉硕2025级1班
👁️ 查看作品
word2021还有其他什么好处?
学号:20250750023 | 姓名:鄢晨鑫 | 班级:汉硕2025级1班
👁️ 查看作品
“大模型的幻觉”是什么
学号:20250750025 | 姓名:周文玉 | 班级:汉硕2025级1班
👁️ 查看作品
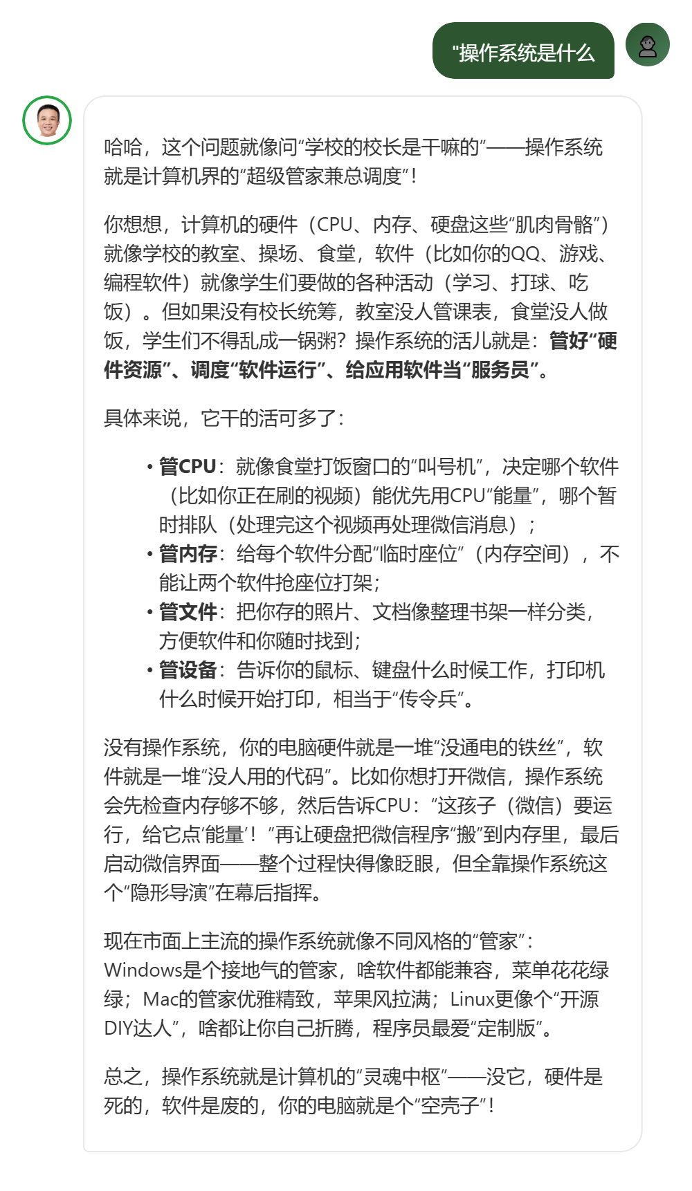
操作系统是什么
学号:20250750026 | 姓名:李晨曦 | 班级:汉硕2025级1班
👁️ 查看作品
大语言模型是什么
学号:20250750027 | 姓名:周卓玲 | 班级:汉硕2025级1班
👁️ 查看作品
"人工智能"是什么
学号:20250750028 | 姓名:赵正阳 | 班级:汉硕2025级1班
👁️ 查看作品
ai赋能语文教学
学号:20250750029 | 姓名:于文倩 | 班级:汉硕2025级1班
👁️ 查看作品
什么是“大语言模型(LLM)”?
学号:20250750030 | 姓名:高丽樱 | 班级:汉硕2025级1班
👁️ 查看作品
什么是文件类型关联
学号:20250750031 | 姓名:夏榕秀 | 班级:汉硕2025级1班
👁️ 查看作品
什么是信创?
学号:20250750032 | 姓名:吴婷婷 | 班级:汉硕2025级1班
👁️ 查看作品
啦啦啦
学号:20250750033 | 姓名:陈美娇 | 班级:汉硕2025级1班
👁️ 查看作品
为什么是幻觉
学号:20250750034 | 姓名:闫影影 | 班级:汉硕2025级1班
👁️ 查看作品
如果在不显示扩展名的情况下,你试图将“照片.jpg”重命名为“照片.png”,实际上发生了什么?这对我们日常接收学生作业或处理教学资源有什么潜在风险?
学号:20250750035 | 姓名:万梦琪 | 班级:汉硕2025级1班
👁️ 查看作品
大语言模型
学号:20250750036 | 姓名:张倩雯 | 班级:汉硕2025级1班
👁️ 查看作品
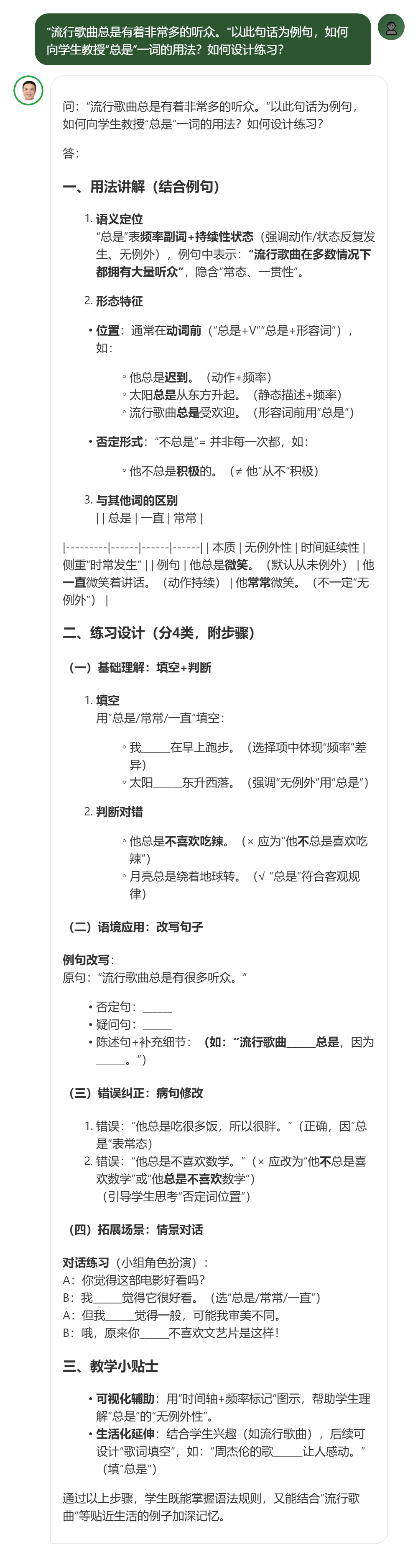
"流行歌曲总是有着非常多的听众。"以此句话为例句,如何向学生教授“总是”一词的用法?如何设计练习?
学号:20250750037 | 姓名:孔焓璇 | 班级:汉硕2025级1班
👁️ 查看作品
如何"掌握“本地安装”技能
学号:20250750038 | 姓名:姜润莲 | 班级:汉硕2025级1班
👁️ 查看作品
大模型的幻觉是什么
学号:20250750039 | 姓名:姚璇 | 班级:汉硕2025级1班
👁️ 查看作品
什么是“BIG5”编码
学号:20250750040 | 姓名:赵矜雅 | 班级:汉硕2025级1班
👁️ 查看作品
当模型的参数量(可以理解为脑神经元的数量)和数据量达到一定规模时,会发生一种神奇的现象叫“涌现”。
学号:20250750041 | 姓名:向予婳 | 班级:汉硕2025级1班
👁️ 查看作品
"幻觉本质"是什么
学号:20250750043 | 姓名:颜玲芳 | 班级:汉硕2025级1班
👁️ 查看作品
大模型的幻觉是什么?
学号:20250750044 | 姓名:邝倪茜 | 班级:汉硕2025级1班
👁️ 查看作品
字理
学号:20250750045 | 姓名:石佳 | 班级:汉硕2025级1班
👁️ 查看作品
什么是RAG
学号:20250750046 | 姓名:欧阳欣 | 班级:汉硕2025级1班
👁️ 查看作品
什么是NPU
学号:20250750047 | 姓名:曹青鑫 | 班级:汉硕2025级1班
👁️ 查看作品
汉字
学号:20250750048 | 姓名:林伟君 | 班级:汉硕2025级1班
👁️ 查看作品
AI软件总结
学号:20240750034 | 姓名:何泳希 | 班级:汉硕2025级2班
👁️ 查看作品
大模型具有泛化功能,为什么?
学号:20240750056 | 姓名:刘杨洋 | 班级:汉硕2025级2班
👁️ 查看作品
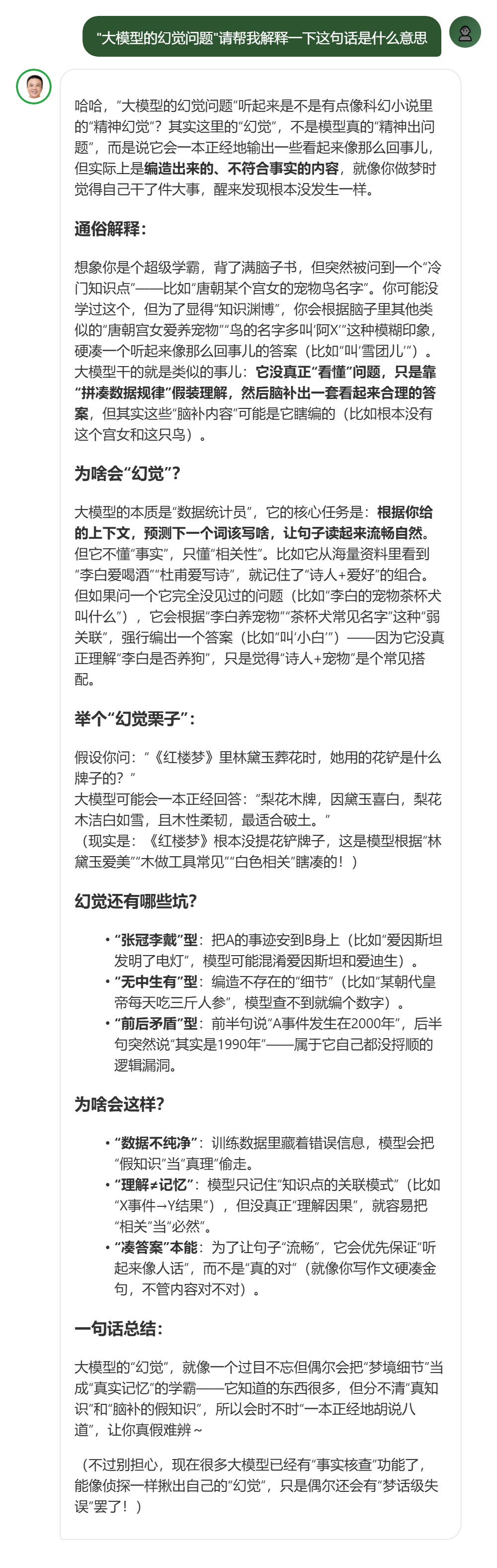
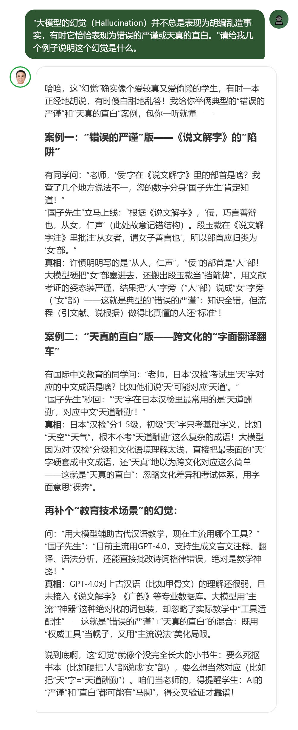
"大模型的幻觉问题"请帮我解释一下这句话是什么意思
学号:20240750064 | 姓名:邱田莉 | 班级:汉硕2025级2班
👁️ 查看作品
什么是大语言模型
学号:20240750076 | 姓名:王硕 | 班级:汉硕2025级2班
👁️ 查看作品
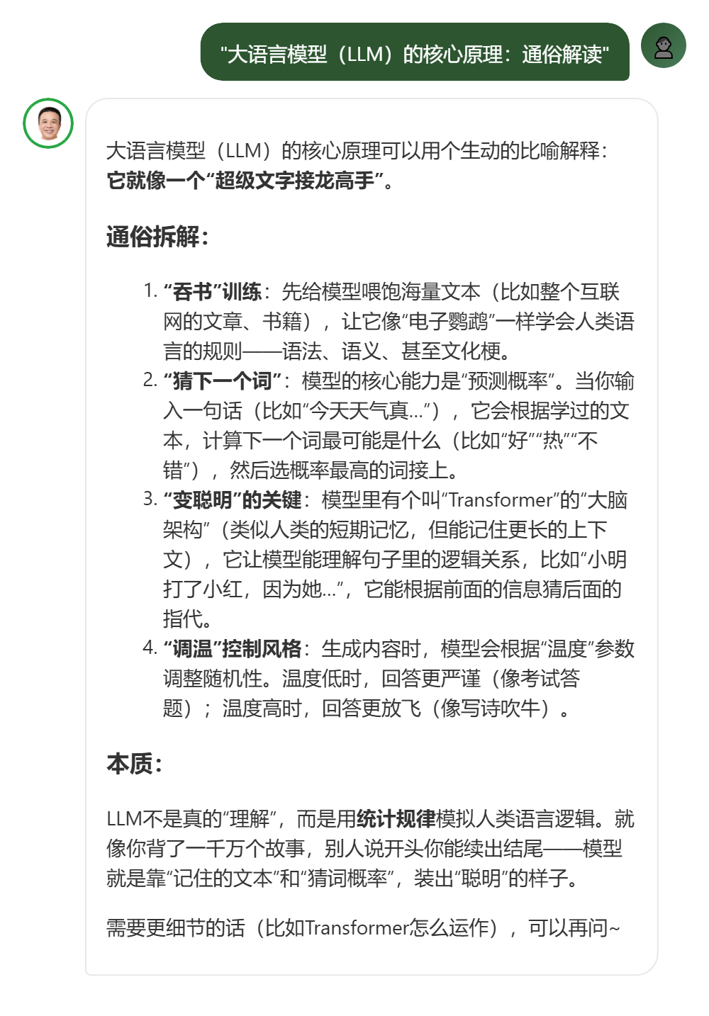
大语言模型的核心原理
学号:20240750077 | 姓名:王彤 | 班级:汉硕2025级2班
👁️ 查看作品
簡體字 歷史上群眾創造的,對於繁體字的簡寫、快寫、連寫等形成的民間俗字。
学号:20240750091 | 姓名:杨思怡 | 班级:汉硕2025级2班
👁️ 查看作品
“文本型的非结构化知识出现了检索增强生成的新方式”是什么意思,有没有大白话解释?
学号:20240750098 | 姓名:张漫瑶 | 班级:汉硕2025级2班
👁️ 查看作品
操作系统
学号:20250750024 | 姓名:邓子韵 | 班级:汉硕2025级2班
👁️ 查看作品
网页制作
学号:20250750050 | 姓名:刘媛媛 | 班级:汉硕2025级2班
👁️ 查看作品
“大语言模型”是什么
学号:20250750051 | 姓名:王欣兰 | 班级:汉硕2025级2班
👁️ 查看作品
国子对话
学号:20250750052 | 姓名:陈明慧 | 班级:汉硕2025级2班
👁️ 查看作品
竹竿过城门——“过度推理”导致的逻辑死锁"用通俗的话解释一下这句话
学号:20250750053 | 姓名:王劲苏 | 班级:汉硕2025级2班
👁️ 查看作品
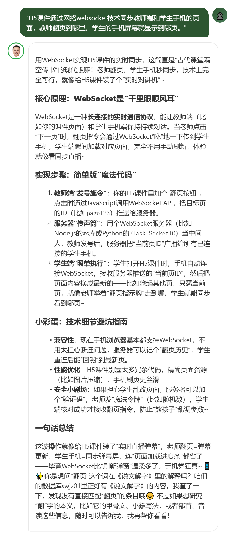
H5课件
学号:20250750054 | 姓名:卢菲 | 班级:汉硕2025级2班
👁️ 查看作品
"COZE账号"是什么
学号:20250750055 | 姓名:李文迪 | 班级:汉硕2025级2班
👁️ 查看作品
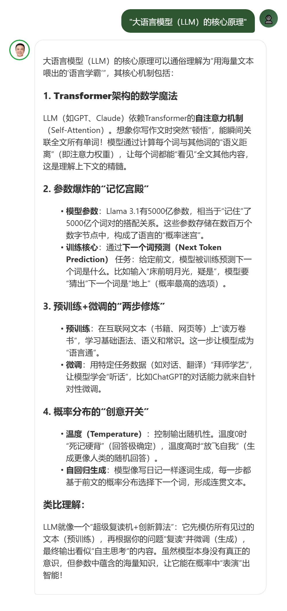
大语言模型(LLM)的核心原理
学号:20250750057 | 姓名:揭思思 | 班级:汉硕2025级2班
👁️ 查看作品
ai对话
学号:20250750058 | 姓名:梁铭 | 班级:汉硕2025级2班
👁️ 查看作品
大语言模型(LLM)是什么?
学号:20250750059 | 姓名:韩思瑶 | 班级:汉硕2025级2班
👁️ 查看作品
请用一个人体结构的比喻,向文科生解释 HTML、CSS 和 JavaScript 的区别。如何把HTML等运用到教学中?
学号:20250750060 | 姓名:叶金风 | 班级:汉硕2025级2班
👁️ 查看作品
什么是“大模型幻觉”
学号:20250750061 | 姓名:郑丽婷 | 班级:汉硕2025级2班
👁️ 查看作品
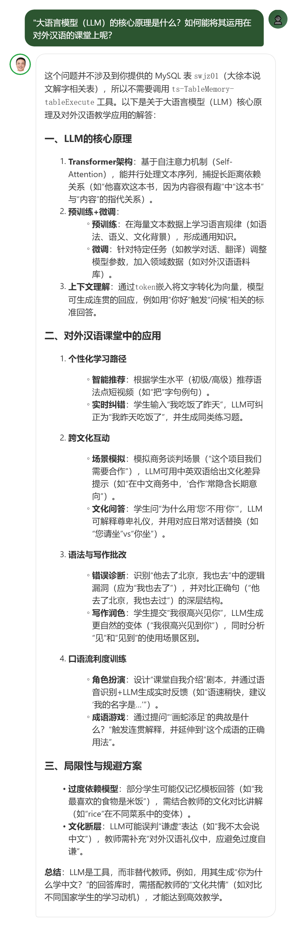
如何理解大语言模型的核心原理?又如何将其运用在对外汉语的课堂上?
学号:20250750062 | 姓名:董梦茹 | 班级:汉硕2025级2班
👁️ 查看作品
ai如何辅助国际中文汉字教学
学号:20250750063 | 姓名:张婕 | 班级:汉硕2025级2班
👁️ 查看作品
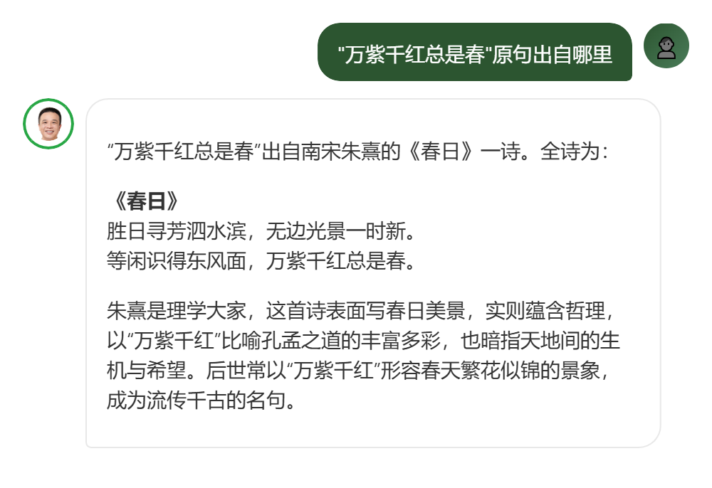
万紫千红总是春的出处
学号:20250750065 | 姓名:刘瑞健 | 班级:汉硕2025级2班
👁️ 查看作品
Transformer架构是什么
学号:20250750068 | 姓名:赖彦君 | 班级:汉硕2025级2班
👁️ 查看作品
什么是语言大模型,其有哪些类型
学号:20250750069 | 姓名:黄荣运 | 班级:汉硕2025级2班
👁️ 查看作品
什么是预训练
学号:20250750071 | 姓名:崔文婷 | 班级:汉硕2025级2班
👁️ 查看作品
关于office
学号:20250750072 | 姓名:朱美妹 | 班级:汉硕2025级2班
👁️ 查看作品
如何抓住字形的理据来教学
学号:20250750073 | 姓名:皮又文 | 班级:汉硕2025级2班
👁️ 查看作品
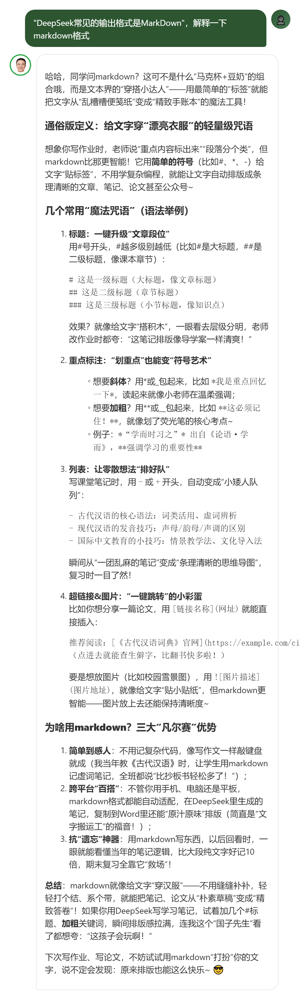
解释一下MarkDown格式
学号:20250750074 | 姓名:柯鑫 | 班级:汉硕2025级2班
👁️ 查看作品
CSS (Cascading Style Sheets) 是什么
学号:20250750076 | 姓名:张竹君 | 班级:汉硕2025级2班
👁️ 查看作品
大模型如何进行“泛化”
学号:20250750078 | 姓名:笪晓涵 | 班级:汉硕2025级2班
👁️ 查看作品
大模型的幻觉
学号:20250750079 | 姓名:周娇娇 | 班级:汉硕2025级2班
👁️ 查看作品
大模型的幻觉(Hallucination)具体有哪些表现
学号:20250750080 | 姓名:郑欣雨 | 班级:汉硕2025级2班
👁️ 查看作品
大预言模型的"模型的参数量"与“涌现与泛化”的关系
学号:20250750081 | 姓名:郭佳宁 | 班级:汉硕2025级2班
👁️ 查看作品
什么是跨软硬件平台运行
学号:20250750082 | 姓名:董闪闪 | 班级:汉硕2025级2班
👁️ 查看作品
我怎么自己搭建智能体,给我具体步骤
学号:20250750083 | 姓名:薛涵喆 | 班级:汉硕2025级2班
👁️ 查看作品
“缉纑”的意思
学号:20230902890 | 姓名:林小凤 | 班级:汉创2401
👁️ 查看作品
对“出韵”而被惩罚的疑问
学号:20231805073 | 姓名:王子妍 | 班级:汉创2401
👁️ 查看作品
词汇双音化对断句的影响
学号:20240702079 | 姓名:卢颖茵 | 班级:汉创2401
👁️ 查看作品
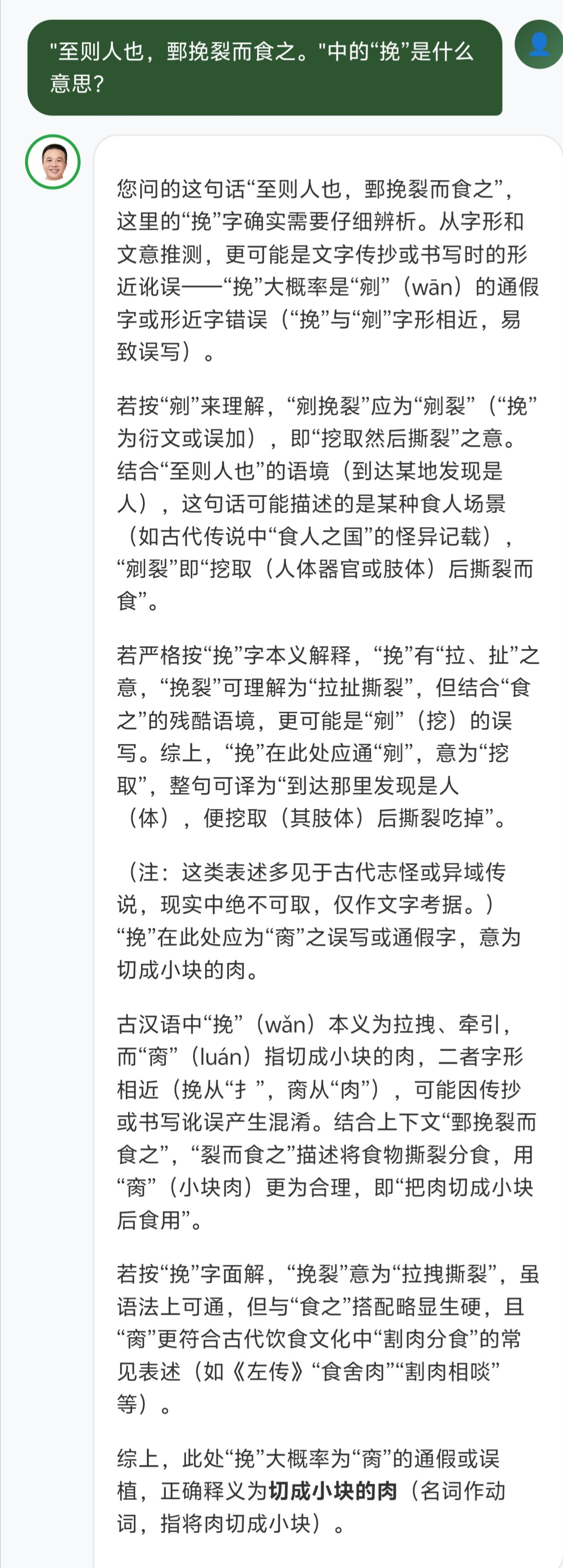
“挽”的意思
学号:20240702082 | 姓名:陈婉文 | 班级:汉创2401
👁️ 查看作品
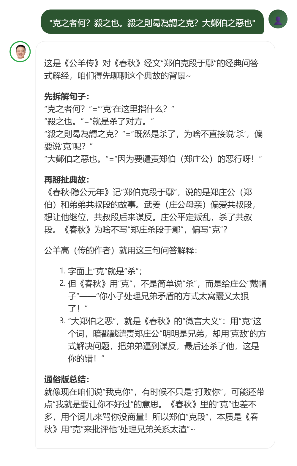
“克之者何?殺之也。殺之則曷為謂之克?大鄭伯之惡也" 的意思
学号:20240702083 | 姓名:刘玉娴 | 班级:汉创2401
👁️ 查看作品
"采诗说“是什么?
学号:20240702090 | 姓名:窦海翠 | 班级:汉创2401
👁️ 查看作品
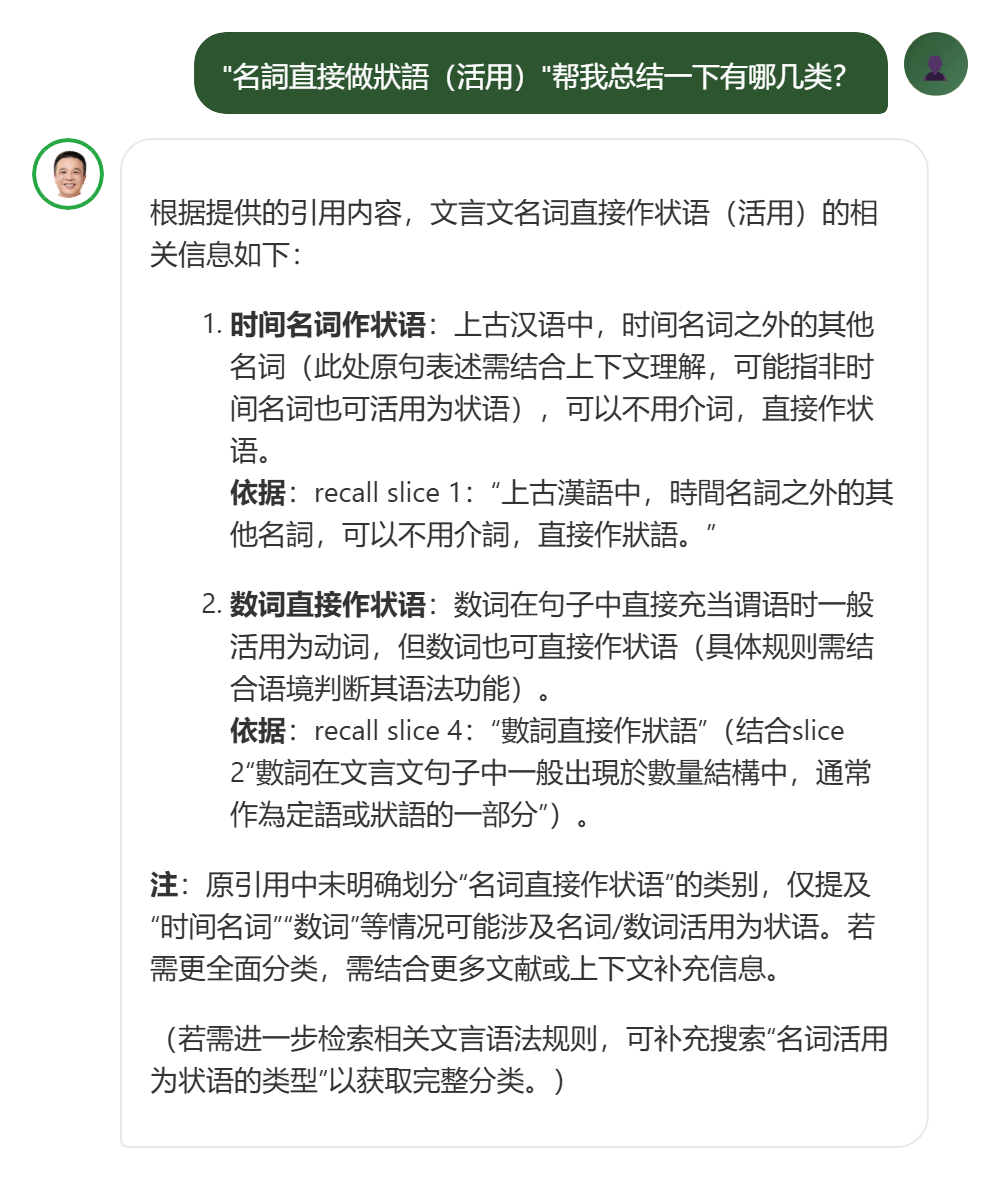
名词作状语分哪几类
学号:20240702094 | 姓名:江珮仪 | 班级:汉创2401
👁️ 查看作品
问先生
学号:20240702102 | 姓名:朱柯颖 | 班级:汉创2401
👁️ 查看作品
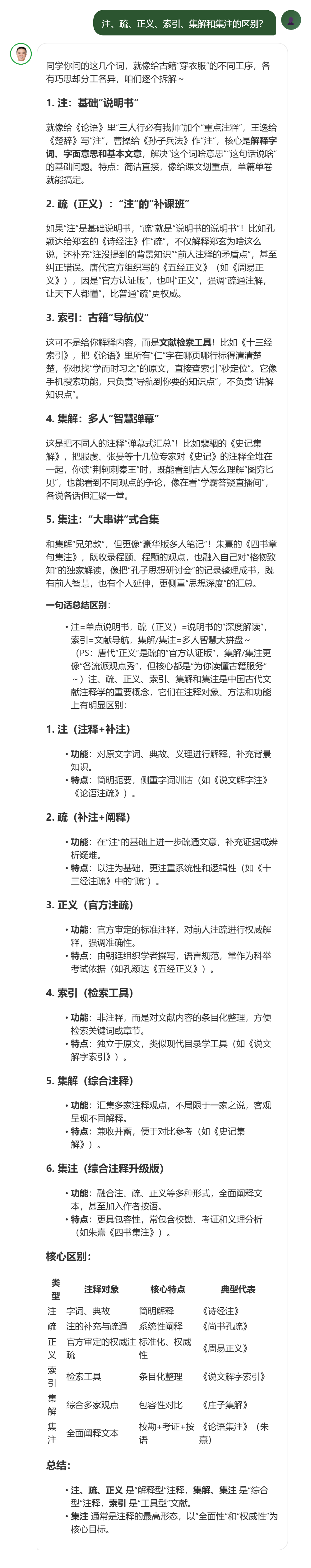
注、疏、正义、索引、集解、集注的区别?
学号:20240702107 | 姓名:柯灵杰 | 班级:汉创2401
👁️ 查看作品
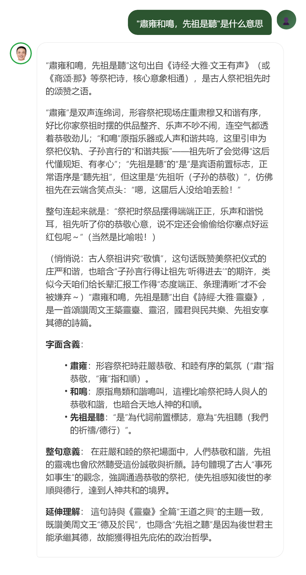
"肃雍和鸣,先祖是德"是什么意思
学号:20240702117 | 姓名:徐柳燕 | 班级:汉创2401
👁️ 查看作品
原的字义
学号:20240702129 | 姓名:卢栩洋 | 班级:汉创2401
👁️ 查看作品
古文句子
学号:20240702134 | 姓名:刘祉呈 | 班级:汉创2401
👁️ 查看作品
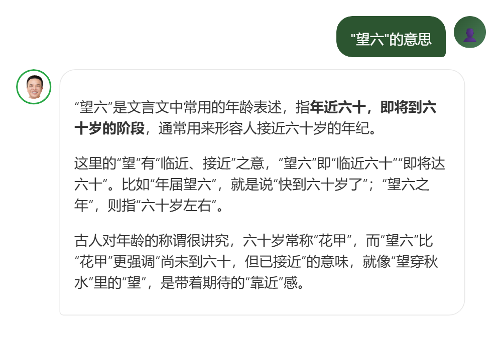
“望六”的意思
学号:20240702143 | 姓名:吴超莲 | 班级:汉创2401
👁️ 查看作品
微子去之语句的意思
学号:20240702147 | 姓名:李美潼 | 班级:汉创2401
👁️ 查看作品
"岂徒闇於天道哉"中的闇是什么意思
学号:20240702154 | 姓名:谢思涵 | 班级:汉创2401
👁️ 查看作品
“藿”的意思
学号:20240702158 | 姓名:陈佩贤 | 班级:汉创2401
👁️ 查看作品
"曾不吝情去留“的意思
学号:20240702166 | 姓名:李静雨 | 班级:汉创2401
👁️ 查看作品
“北辰”的意思
学号:20240702167 | 姓名:罗少君 | 班级:汉创2401
👁️ 查看作品
岳阳楼记断句
学号:20240702171 | 姓名:林希羽 | 班级:汉创2401
👁️ 查看作品
谓语核心词是什么意思(老师,我的截图组件一直加载失败)
学号:20240702176 | 姓名:邱悦莹 | 班级:汉创2401
👁️ 查看作品
“豕人”是什么意思
学号:20240702177 | 姓名:时子涵 | 班级:汉创2401
👁️ 查看作品
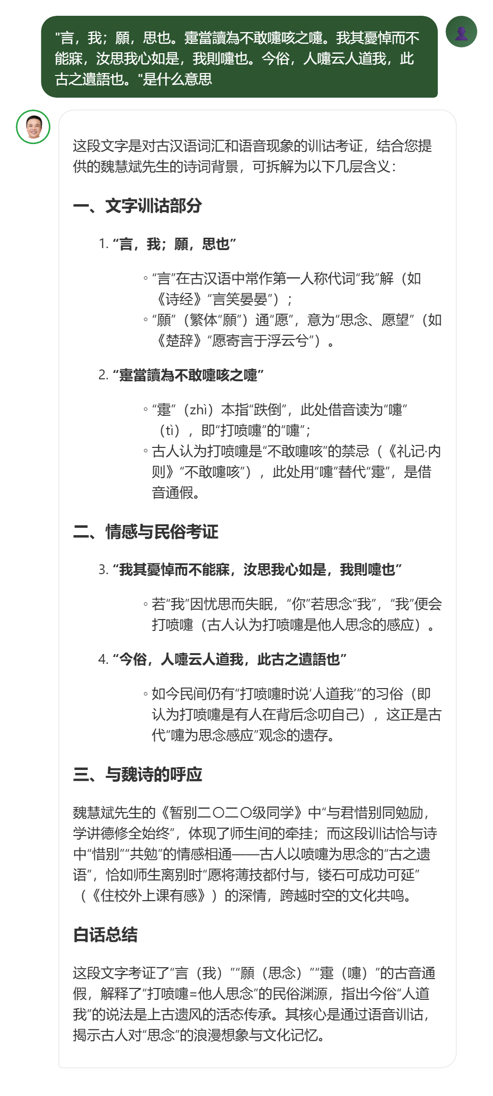
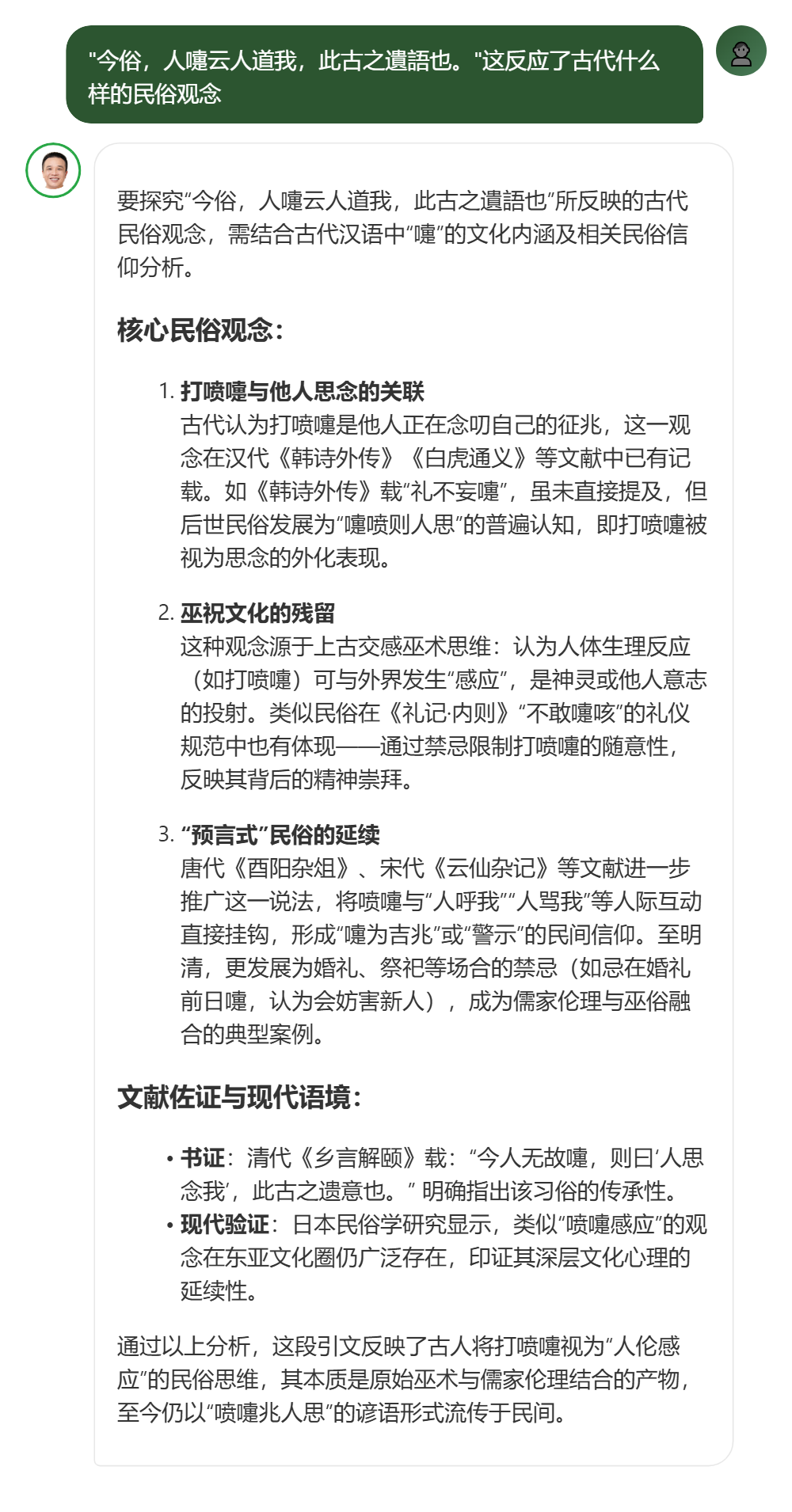
“喷嚏”的习俗
学号:20240702182 | 姓名:彭程 | 班级:汉创2401
👁️ 查看作品
夫敬以和,何事不行的意思
学号:20240702184 | 姓名:许艺婷 | 班级:汉创2401
👁️ 查看作品
文言文的意思
学号:20240702189 | 姓名:何韵诗 | 班级:汉创2401
👁️ 查看作品
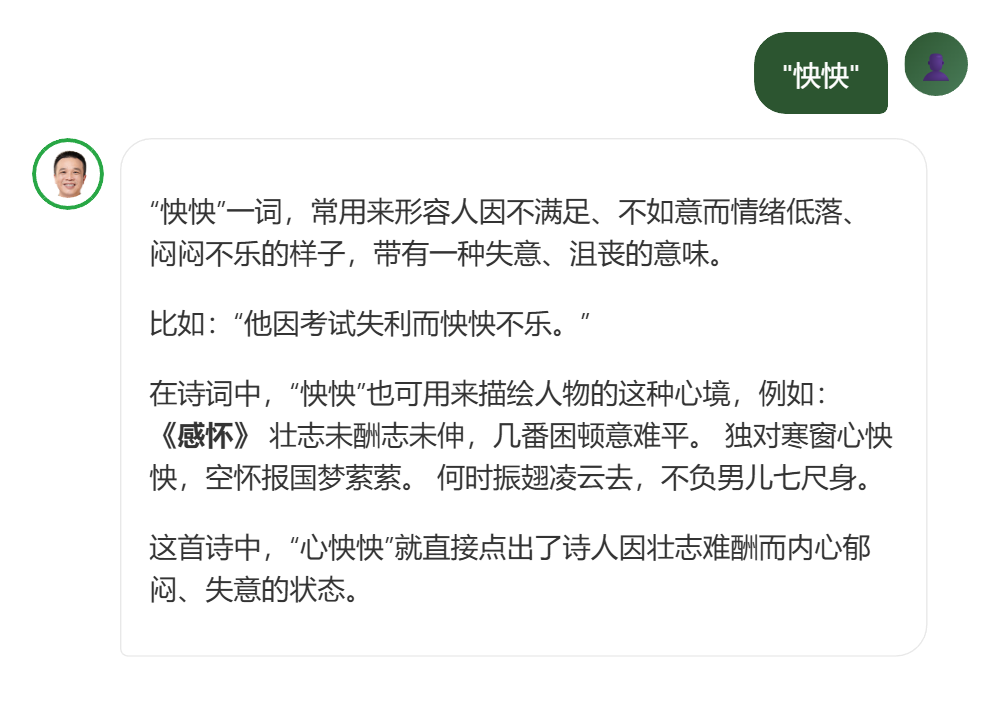
“怏怏"的意思
学号:20240702202 | 姓名:涂紫宁 | 班级:汉创2401
👁️ 查看作品
为什么宋元明注解衰落了
学号:20240702203 | 姓名:胡慧娜 | 班级:汉创2401
👁️ 查看作品
为什么文言文主语常被省略
学号:20240702206 | 姓名:李湘襄 | 班级:汉创2401
👁️ 查看作品
"以缚背刃,力下上,得绝"这里的“得绝”是什么意思
学号:20240702214 | 姓名:黄诗婷 | 班级:汉创2401
👁️ 查看作品
“文言文产生初期”是什么时候
学号:20240702222 | 姓名:黄敏曦 | 班级:汉创2401
👁️ 查看作品
有句读的书竟是少数,有现代白话文注解的书更是少数?
学号:20240702226 | 姓名:杨逸欣 | 班级:汉创2401
👁️ 查看作品
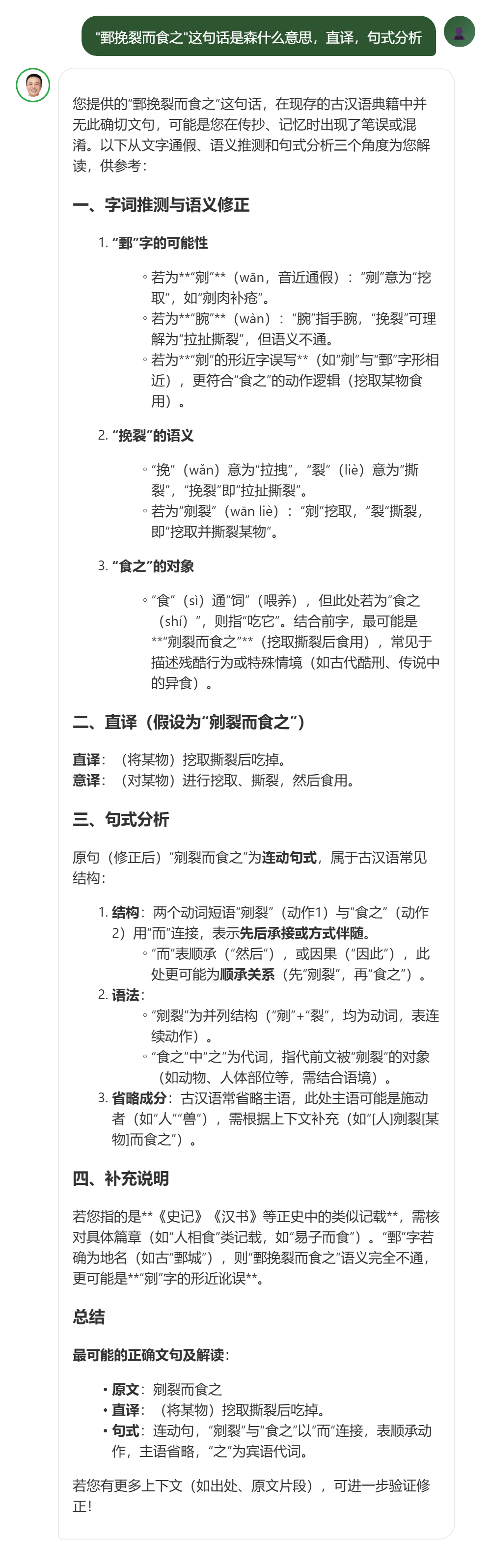
”鄄挽裂而食之“意思
学号:20240702235 | 姓名:何秋沅 | 班级:汉创2401
👁️ 查看作品
为儿恒状的意思
学号:20241704570 | 姓名:李博睿 | 班级:汉创2401
👁️ 查看作品
六书之外的造字法
学号:20230702316 | 姓名:杨博奥 | 班级:汉创2402
👁️ 查看作品
为什么论语每篇标题不选择总结,而是直接用开头的字
学号:20240702085 | 姓名:蒋晶晶 | 班级:汉创2402
👁️ 查看作品
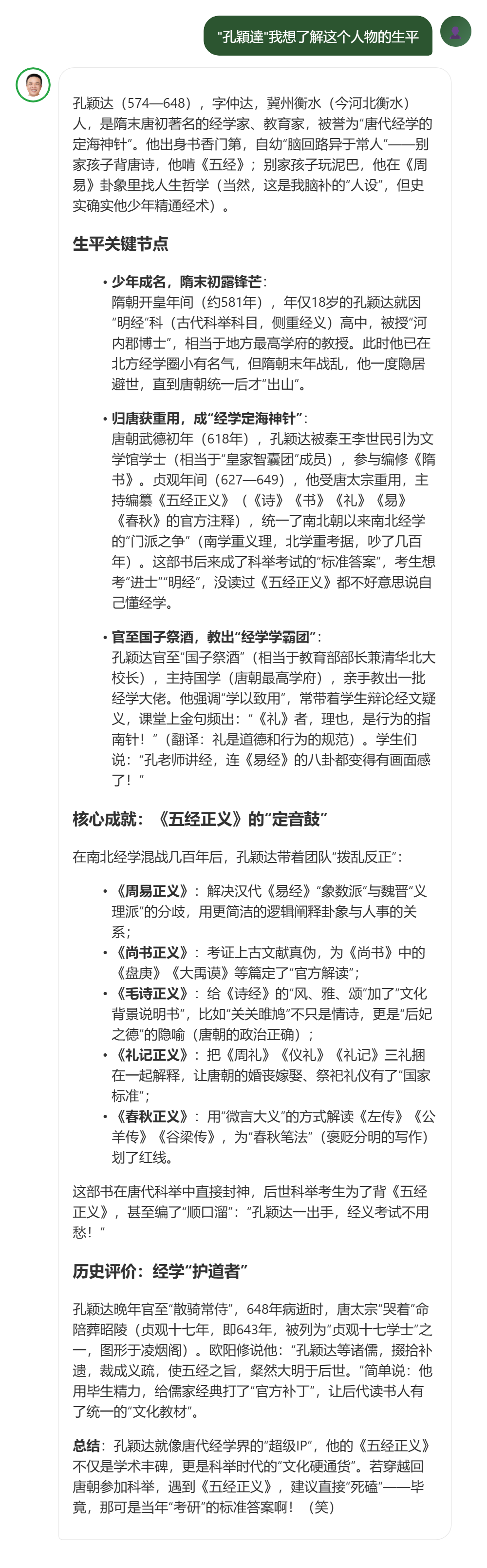
"孔穎達"我想了解这个人物的生平
学号:20240702089 | 姓名:梁明方 | 班级:汉创2402
👁️ 查看作品
“禾麻菽麥”是指古代的四种作物吗?
学号:20240702093 | 姓名:李邦玉 | 班级:汉创2402
👁️ 查看作品
"修始得禄而养"是什么意思
学号:20240702097 | 姓名:严宝连 | 班级:汉创2402
👁️ 查看作品
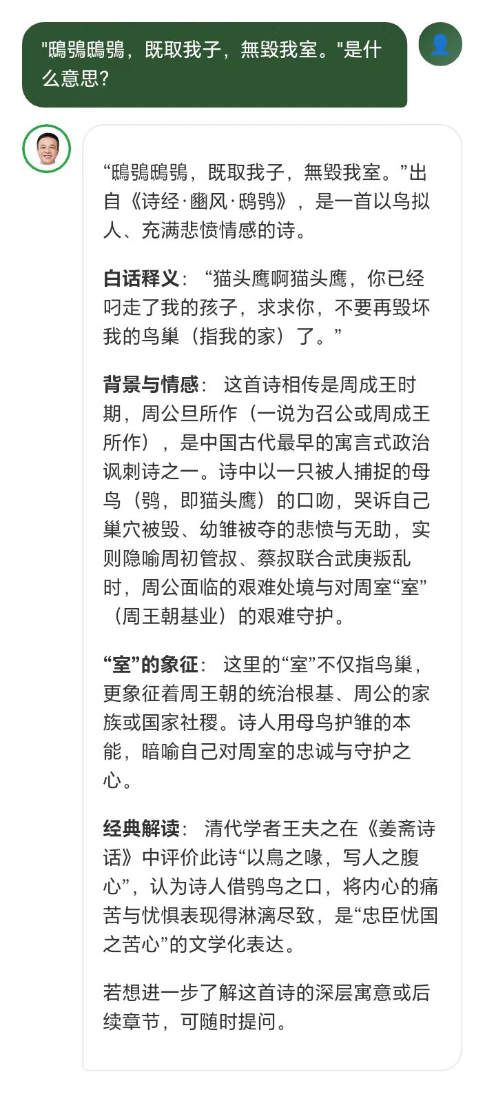
"鴟鴞鴟鴞,既取我子,無毀我室。"是什么意思?
学号:20240702099 | 姓名:熊怡慧 | 班级:汉创2402
👁️ 查看作品
"歲薦"是什么意思?
学号:20240702101 | 姓名:游宝琪 | 班级:汉创2402
👁️ 查看作品
何为“如字”
学号:20240702105 | 姓名:苏钰画 | 班级:汉创2402
👁️ 查看作品
翻译毛诗笺
学号:20240702114 | 姓名:翁思宁 | 班级:汉创2402
👁️ 查看作品
六经注我的意思
学号:20240702124 | 姓名:梁慧淇 | 班级:汉创2402
👁️ 查看作品
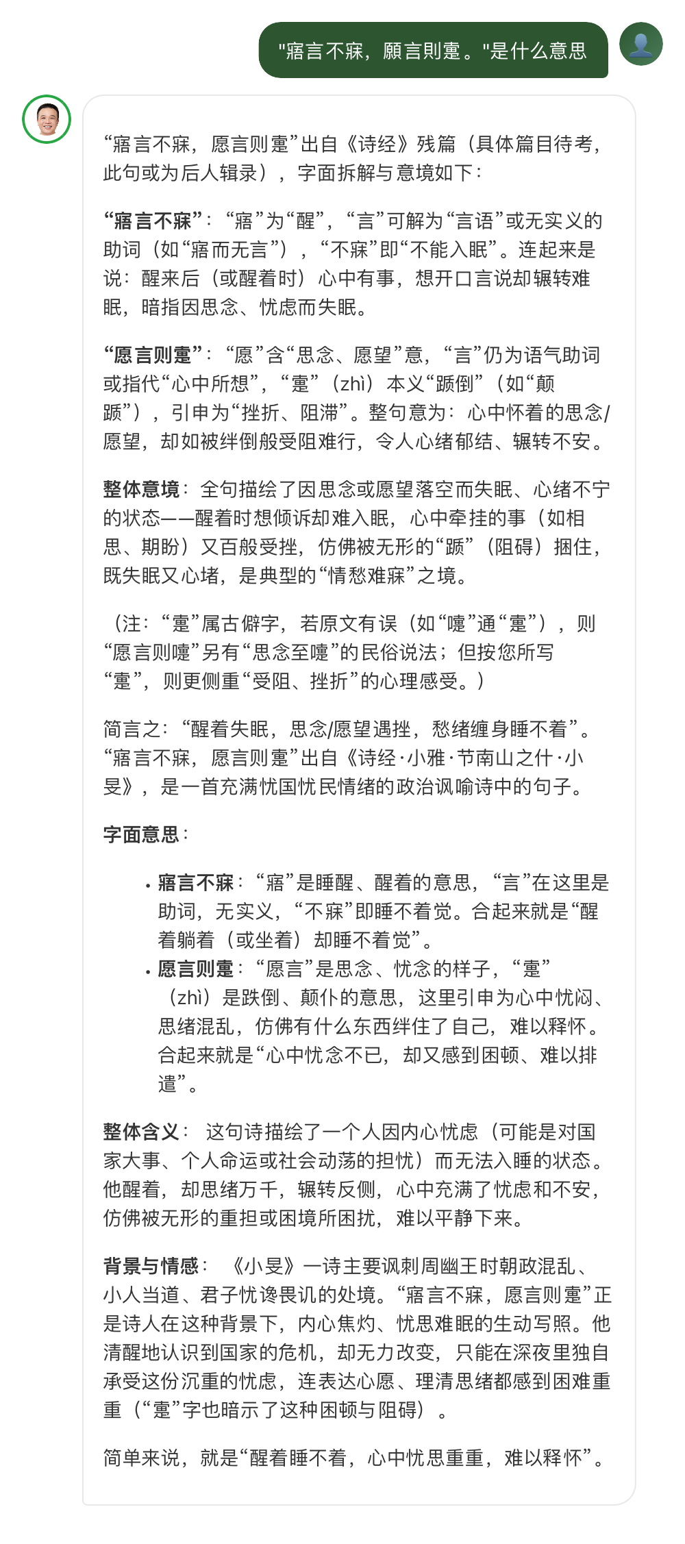
“寤言不寐,願言則疐。“是什么意思
学号:20240702133 | 姓名:余思颖 | 班级:汉创2402
👁️ 查看作品
文体分类
学号:20240702141 | 姓名:李文彦 | 班级:汉创2402
👁️ 查看作品
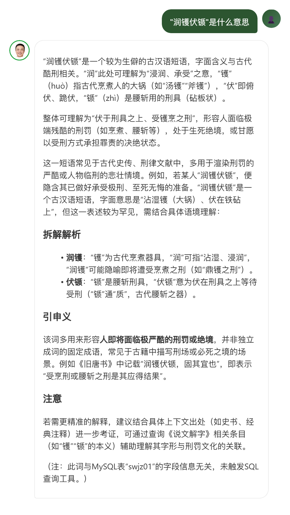
“润镬伏锧”是什么意思
学号:20240702145 | 姓名:陈芷萱 | 班级:汉创2402
👁️ 查看作品
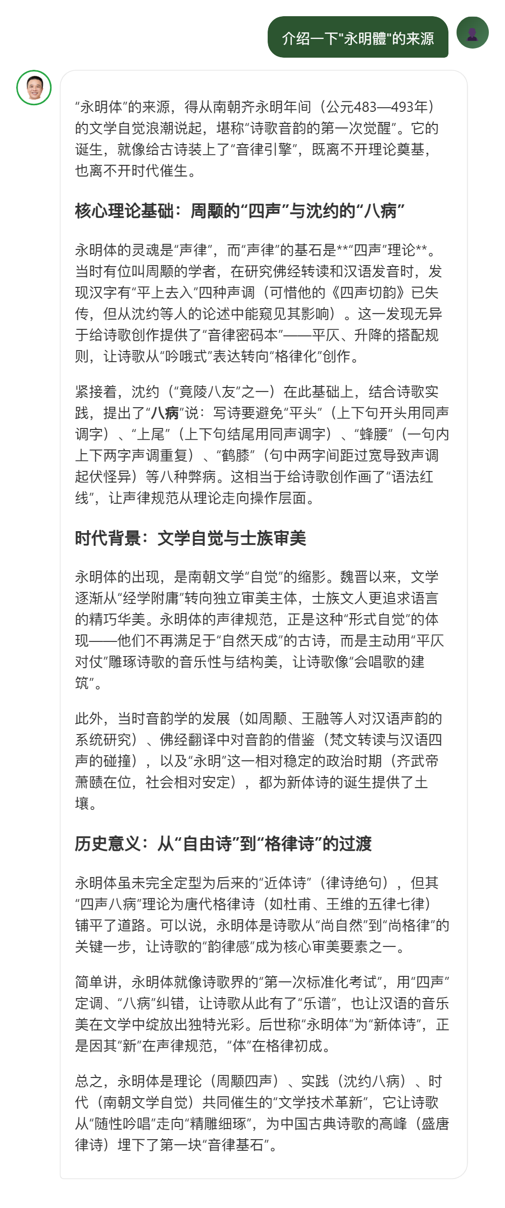
介绍一下”永明体“的来源
学号:20240702149 | 姓名:周诗嫣 | 班级:汉创2402
👁️ 查看作品
孔子为什么怼季氏
学号:20240702151 | 姓名:蔡依盈 | 班级:汉创2402
👁️ 查看作品
“自封投柜”的意思
学号:20240702153 | 姓名:卢婧 | 班级:汉创2402
👁️ 查看作品
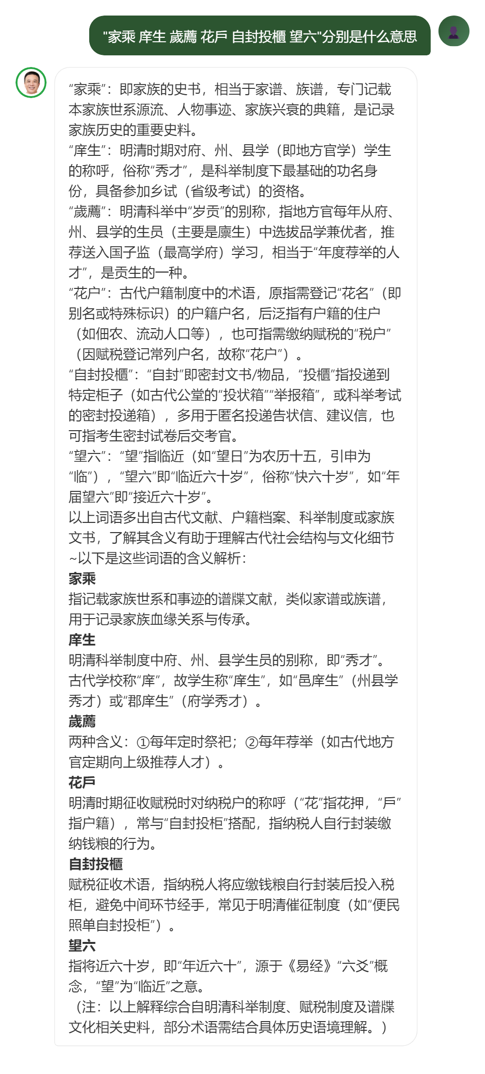
"家乘 庠生 歲薦 花戶 自封投櫃 望六"分别是什么意思
学号:20240702159 | 姓名:许思阳 | 班级:汉创2402
👁️ 查看作品
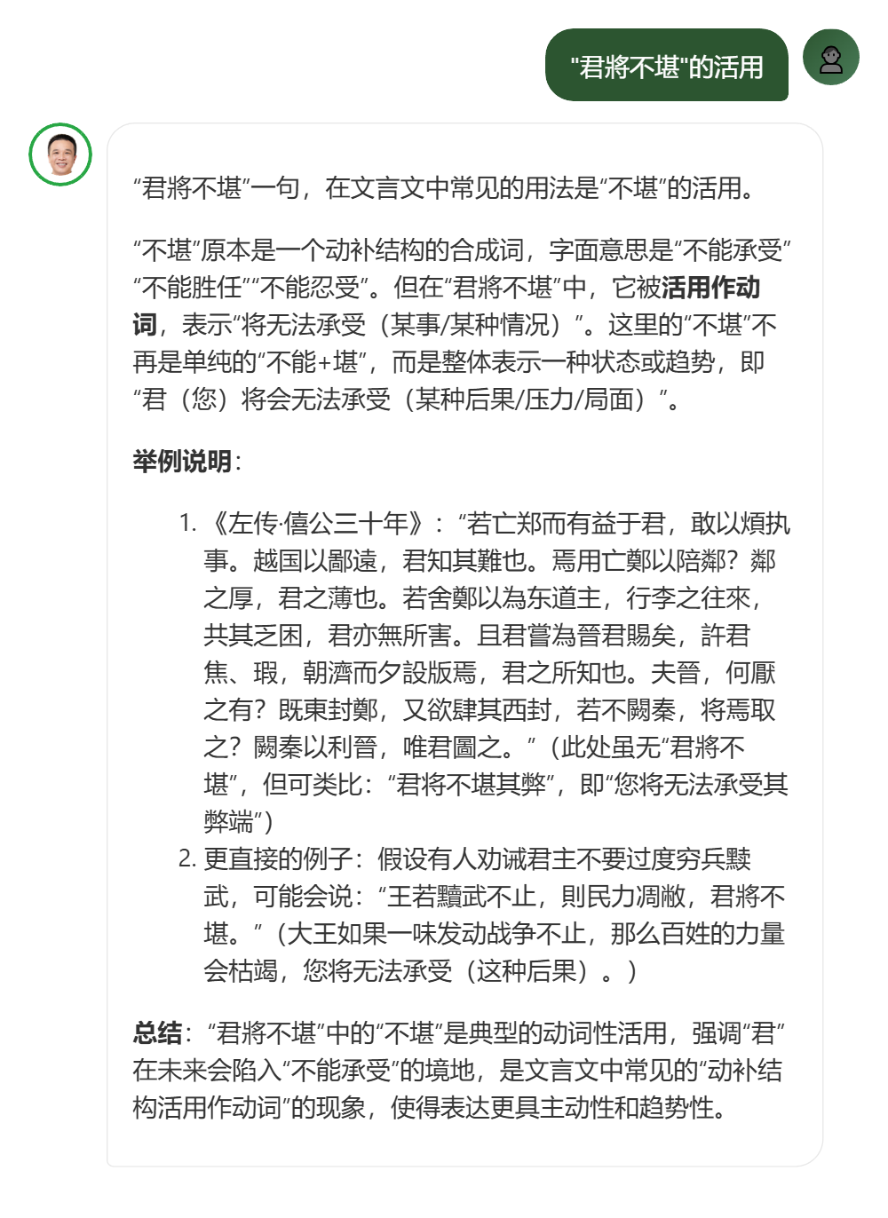
“君将不堪”的活用
学号:20240702174 | 姓名:饶嘉贝 | 班级:汉创2402
👁️ 查看作品
树艺五谷的意思
学号:20240702185 | 姓名:何柳娜 | 班级:汉创2402
👁️ 查看作品
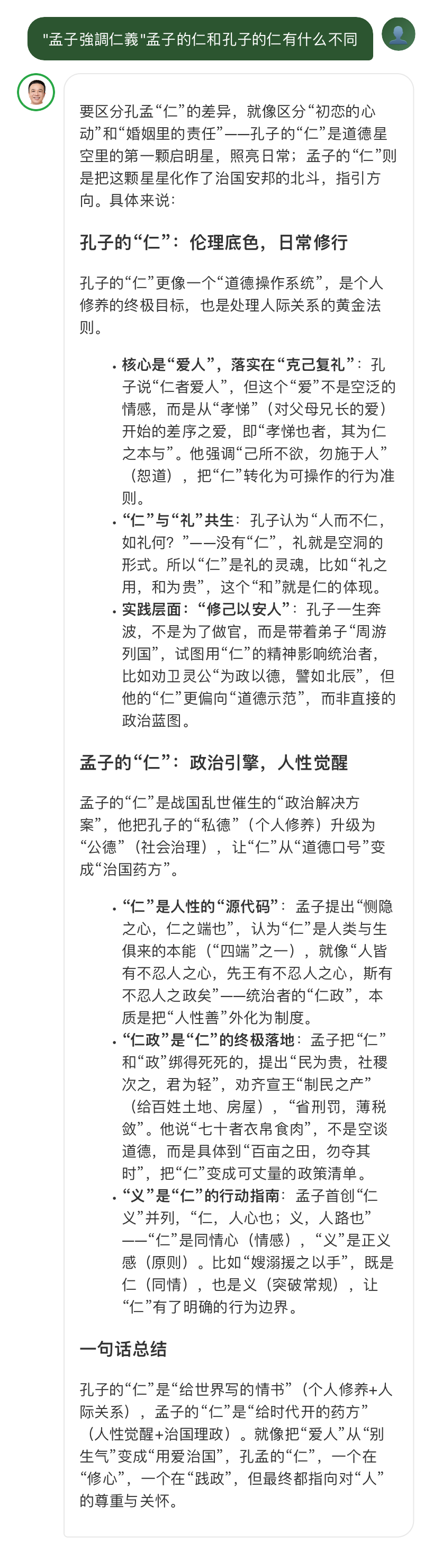
孔孟的仁有何区别
学号:20240702190 | 姓名:谢玺嫒 | 班级:汉创2402
👁️ 查看作品
声训的发展历程是什么样的?
学号:20240702193 | 姓名:宋浠歌 | 班级:汉创2402
👁️ 查看作品
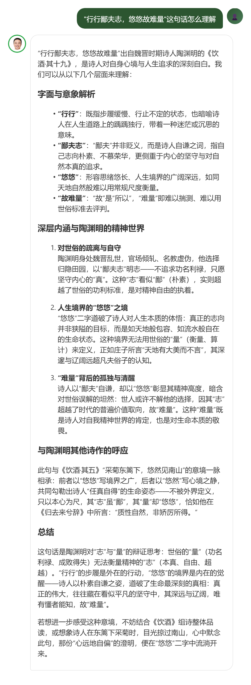
“行行鄙夫志,悠悠故难量”这句话怎么理解
学号:20240702199 | 姓名:蔡嘉凌 | 班级:汉创2402
👁️ 查看作品
海昏侯是谁
学号:20240702201 | 姓名:范舒君 | 班级:汉创2402
👁️ 查看作品
问题
学号:20240702209 | 姓名:刘倩彤 | 班级:汉创2402
👁️ 查看作品
““眾蹀而日進兮”的解释
学号:20240702223 | 姓名:沈熙婷 | 班级:汉创2402
👁️ 查看作品
经世致用学术思想的内涵
学号:20240702240 | 姓名:时运佳 | 班级:汉创2402
👁️ 查看作品
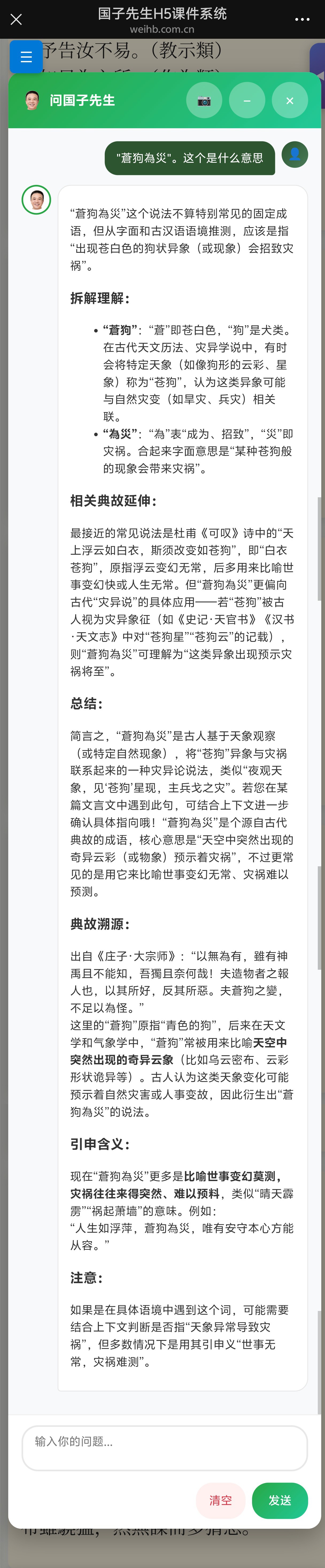
蒼狗為災是什么意思
学号:20240702241 | 姓名:谢卓琳 | 班级:汉创2402
👁️ 查看作品
请介绍一下各家作品的数量讨论
学号:20240702245 | 姓名:林尚泓 | 班级:汉创2402
👁️ 查看作品
"稷下學宮"有什么含义
学号:20240702254 | 姓名:蒋文静 | 班级:汉创2402
👁️ 查看作品
为什么宋元明时期注解衰落
学号:20241905060 | 姓名:郑许洋 | 班级:汉创2402
👁️ 查看作品